Company Research in Seconds

Contributors

Ferris Kleier
Software Developer
Estimated Implementation Time
20 minutes
Key Libraries Used
- @operaide/ai
- @operaide/aktor
- @operaide/mail
- zod
LLM Providers & Models
- Azure GPT-4o-mini
- Configurable via settings
External Services
- Jina AI
- Mailgun
TAGS
Web Search
Email & Messaging
Introduction
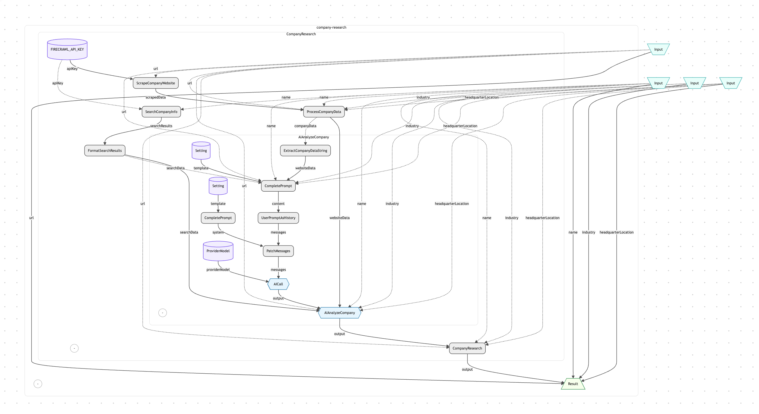
Enter a company name — get back a structured report covering leadership, products, financials, and recent news. The system scrapes the website, runs targeted searches, and synthesizes everything into a ready-to-use analysis. An email variant lets you send a research request by email and receive the finished report in your inbox.
Business Impact
What It Does
How It Works
Reaktor Architecture

Why Operaide
Ready to Ship AI
That Works?
See how Operaide helps teams ship reliable AI applications faster. From prototype to production—with complete control and European sovereignty.
